我院作品榮獲2022年度江蘇省優秀工程勘察設計行業獎“原創建筑設計”
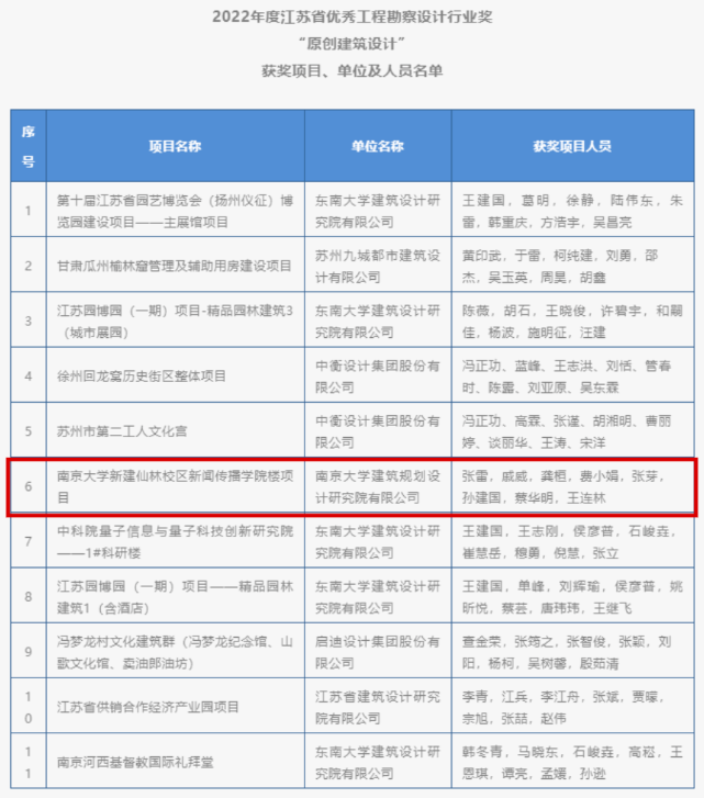
近日,江蘇省勘察設計行業協會公布了2022年度江蘇省優秀工程勘察設計行業獎“原創建筑設計”評審結果。此次“原創建筑設計”評選共有175項作品參評,先后組織專家多輪評選,最終有11項作品獲2022年度江蘇省優秀工程勘察設計行業獎“原創建筑設計”,我院南京大學新建仙林校區新聞傳播學院樓項目獲此殊榮。

南京大學新建仙林校區新聞傳播學院樓項目

項目獲獎人員:張雷、戚威、龔桓、費小娟、張芽、孫建國、蔡華明、王連林
建設地點 : 江蘇省南京市棲霞區南京大學仙林校區內
竣工時間: 2018年09月01日
基地面積: 1.66ha/16570.37㎡
建筑面積: 10137.76㎡

設計目標:創新范例、校園地標:通過空間模式創新和教學模式創新,成為承載國際傳媒理念的典范,展現開放創新傳媒精神的標志建筑。復合功能、空間豐富:教學、交流、科研、辦公有機組合,相互交融,空間豐富,傳播力強,成為促進新聞傳播教學模式發展的重要載體。
設計概念:協調環境、和而不同:環形體量協調道路、周邊地塊建筑、自然景觀的脈格,自然扭轉特定的角度,形體規整和諧,又同整個文科組團保持差異性,和而不同。動感外型、彰顯個性:建筑體量精致的表皮延續了組團的“紅”、“厭"基調,細部更加純凈現代。配合體量的動態變化、底層玻璃幕墻挑空處理,凸顯學院的活力與個性。中心場所、豐富體驗:由公共空間(中庭、報告廳、演播廳、圖書館、露天舞臺、內院)和空中游廊共同構成室內外空間相互融合的中心場所,既是建筑空間的視覺焦點,也是空間組織的儀式化中心;外部形體和場地的靈活有機關聯,形成了豐富的場地景觀體驗。活力空間、張弛有度:流暢動感的公共空間設計,以及屋頂景觀花園是開放交融的活力時尚空間元素,院落圍合秩序與公共空間形成的中心場所,對比鮮明,張弛有度。
設計特點:新聞傳播學院并不是一個孤立的建筑。它符合環境特征和可持續發展要求,延續了校園景觀系統,豐富了校園空間,并且與傳媒精神相契合。通過空間模式創新和教學模式創新,成為承載國際傳媒理念的典范,展現開放創新的傳媒精神,教學、交流、科研、辦公有機組合,相互交融,空間豐富,傳播力強,成為促進新聞傳播教學模式發展的重要載體,同時也必將成為現代校園建筑和傳媒建筑的優秀范例和區域性重要標志建筑。


南大建筑秉持以創作建筑精品為目標,以原創設計為核心,注重學術研究與科技成果的有效轉化,堅持教學、科研與實踐相結合。此次獲獎是我院專業實力、創新能力和綜合設計水平的充分肯定。在未來我院也將充分發揮自己的品牌優勢、學科優勢、人才優勢和信譽優勢,不斷開拓創新,努力做深、做透、做精、做細,讓“南大建筑”為城市發展作出一份貢獻。
